编者按 2009年11月,海南省海口市工商局发出消费警示,表示在对该市部分批发市场、商场、农贸市场、超市等销售的各类饮料食品进行抽样初检后,发现农夫山泉广东万绿湖有限公司生产的30%混合果蔬(生产日期:2009年6月27日,规格:500毫升/瓶)、农夫山泉广东万绿湖有限公司生产的水溶C100西柚汁饮料(生产日期:2009年8月16日,规格:445毫升/瓶)、统一企业(中国)投资有限公司生产的蜜桃多汁(生产日期:2009年8月22日,规格:250毫升/瓶)中成分超标,超标的成分是总砷。海口市工商局的消费警示还表示,上述结果经过了海南省出入境检验检疫局检验和海口市卫生防疫站复检证实。消息一出,统一和农夫山泉深陷“砒霜门”的新闻遍布了各大门户网站。
2010年1月4日,海南出入境检验检疫局检验检疫技术中心向海南工商局发送的函件中称:“海口市工商行政管理局2009年10月19日委托海南出入境检验检疫局检验检疫技术中心对50个饮料(果酱)样品中总砷、食品添加剂、微生物等项目进行检测,检测报告签发后,农夫山泉等生产企业对检测报告编号为21200901305、21200901312、21200901328中的3个总砷检测结果提出质疑。对此,技术中心对留样样品进行复检,结果表明,初检结果有误。
短短一两个月间,从“初检不合格”到“复检合格”到“初检有误”,事情戏剧性的变化着,本文对事情发生的方方面面进行概述。
一 "砒霜门"事件发生时间列表
2009年10月中旬 海口市工商局对流通领域的饮料进行专项抽查,随后委托海南省出入境检验检疫局检验检疫技术中心检测,检验报告结果显示农夫山泉和统一企业3种产品总砷含量超标。

海南出入境检验检疫局技术中心委托检验检疫申请单原件扫描
11月24日 海口市工商局在没有将检验结果告知企业方的情况下向消费者发出消费警示。
11月30日 海南省出入境检验检疫局检验检疫技术中心主任吴淑良表示,该中心的检验设备处于良好的运行状况。
12月1日 中国检验检疫科学研究院综合检测中心的复检结果显示农夫山泉和统一企业的3种饮料全部合格。
12月2日 海南省工商局着手对“农夫山泉、统一”事件展开全面调查。
2010年1月4日,海南出入境检验检疫局检验检疫技术中心向海南工商局发送的函件中称:“海口市工商行政管理局2009年10月19日委托海南出入境检验检疫局检验检疫技术中心对50个饮料(果酱)样品中总砷、食品添加剂、微生物等项目进行检测,检测报告签发后,农夫山泉等生产企业对检测报告编号为21200901305、21200901312、21200901328中的3个总砷检测结果提出质疑。对此,技术中心对留样样品进行复检,结果表明,初检结果有误。”仪器老化和样品称样量不标准为主因。
同日 海南省工商局表示,海口市工商局在抽检过程中存在程序不当和工作部署简单等问题。
2010年1月6日,农夫山泉收到《海南省工商行政管理局关于海口市工商局抽检农夫山泉饮料事件的调查情况通报》。《调查情况通报》中写道:“贵公司是享誉国内外的驰名饮料企业,有着很高的知名度和市场占有率,产品深受消费者的喜爱,在税收、就业及社会公益等方面都作出了巨大的贡献。由于海口市工商局工作程序不当,给贵公司造成了不良影响,我局在此深表歉意。”
海南省工商局近日正式公开表态,称造成“砒霜门”事件的主要原因是海口工商局在检验程序上存在不当、工作人员责任心不强,并就此公开向农夫山泉公司道歉。海南工商称,在调查工程中并未发现海口工商有徇私舞弊之处,而检测机构的初检结果有误,主要原因在于仪器的老化。
二 涉及的方方面面
1.政府方:

海口工商支付了8万多元检验费
昨日下午,海南省工商局办公室提供了一份《海南省工商行政管理局关于海口市工商局抽检农夫山泉和统一企业饮料事件的调查情况通报》(以下简称《通报》)。
《通报》说,2009年10月16日、17日,海口市工商局先后在海口市家乐福南亚广场店以及水产码头、灵山镇、桂林洋大学城等地的批发市场、超市、商店,一共随机抽取了包括农夫山泉、统一企业在内的35家企业生产的50组样品。事实上,在初检结果公布后,相关企业首先对抽样样品的来源进行了质疑,认为产品可能在流通环节被调包,或者不一定是本企业生产的产品。
有趣的是,《通报》披露海口工商局第一次找的检验单位并不是海南省出入境检验检疫局检验检疫技术中心。《通报》说,经抽样后,海口市工商局联系了长期合作单位海口市疾病防控中心,要求将样品送到该中心检验。该中心在了解检验要求后,表示不能按要求完成任务。海口市工商局便联系了海南省出入境检验检疫局检验检疫技术中心。
《通报》还披露,2009年10月19日,根据海南省出入境检验检疫局检验检疫技术中心的要求,海口市工商局将样品送到该中心,并当场办理了委托检验手续,支付了8万多元检验费。
检测部门称“当时仪器状态不稳定”
2009年12月2日,海南省工商局成立了以黄成模局长为组长的调查组,对此事件进行了深入调查。此次调查采取询问谈话、外调取证和走访企业等形式,前后持续21天。
《通报》说,虽然海口市工商局的抽样检验行为和发布《消费警示》是依法依规进行的,但存在程序不当问题,一是海口市工商局在抽样时没有完全执行国家工商总局规定的工作流程,也没有按规定要求检验机构将检测结果通知标称的食品生产者。企业要求复检后,在与企业就复检具体细节没有达成一致意见的情况下,海口市工商局直接送检,不符合程序要求。二是海口市工商局在没有事先履行告知程序的情况下,在媒体上发布《消费警示》,公布错误的信息,从而给生产企业造成了不良影响。
调查分析,之所以出现上述问题,最主要的原因是初检结果有误。《通报》说,2010年1月4日,海南省出入境检验检疫局检验检疫技术中心给海南省工商局发函道歉:“由于我技术中心检测技术上的问题,给海口市工商行政管理局的工作带来了不利影响,对此,我们深表歉意!”
《通报》援引该函说,初检结果有误的主要原因:“一是用于总砷检测的原子荧光分光光度计灵敏度下降。该仪器使用年限已近九年,经对初检当天该仪器绘制的标准曲线进行分析,当时仪器状态不稳定,尤其是标准曲线低点偏差大,对检测结果造成了一定影响。二是样品前处理中未严格按标准方法称样及定容。检测人员为了缩短检测时间,减少了样品称样量,加大了试样稀释倍数,这在仪器状态不稳定的情况下,更加大了检测值出现偏差的概率。”
海南工商
作为政府部门,厅级单位,海南工商在《通报》中的认错、纠错和道歉文字达到数百字之多,不可谓不诚恳,不但作为省局向农夫道歉,并且将“责成海口工商道歉”。
《通报》最后还写着:“我局将在今后的工作中以此为鉴,举一反三……全面提高依法行政能力,为企业营造统一、开放、竞争、有序的市场环境,更好地服务经济社会发展。”
工商和检测部门都很委屈
《通报》说,海南省工商局已经责成海口市工商局向消费者和农夫山泉、统一企业赔礼道歉。并对在这一事件中违反工作程序的有关人员,将根据有关规定,进行责任追究。
海南省工商局办公室负责人说:“这一事件给海南省工商局带来巨大的压力,局党组会议决定在全系统开展为期3个月的集中整顿,切实提高依法行政的水平和驾驭复杂局面的能力。而且局长也将在近期率队,前往国内兄弟单位学习取经,比如湖南省工商局就是我们拟学习单位之一。”
在采访过程中,记者能明显感受到海南省工商局系统工作人员对海南省出入境检验检疫局的埋怨,在该局12楼办公室,一位工作人员抱怨说:“如果不是初检失误,我们何以至此?他们失误也就罢了,最初接受采访时还信誓旦旦对检测结果负责,后来到了媒体都关注此事时,却对媒体记者采取回避态度,往我们这边推……”
不过,海南省出入境检验检疫局却是不一样的心情,该局办公室一位负责人说:“技术中心仪器老化确实是事实,不过工商局也不能一味把责任全推给检验检疫部门,毕竟技术中心只提供第三方服务,受委托提供检测结果,至于检测结果是否被采纳、是否还要复检、如何发布,委托方自己还是应该按照程序来。”
2.企业方:
农夫山泉
在“砒霜门事件”发生后,农夫山泉方面曾经表示,农夫山泉为此损失10亿元。笔者无法考证这一数据的准确性,但企业的损失必然难免。
1月7日上午消息,农夫山泉表示不能接受海南出入境检验检疫局检验检疫技术中心所谓检测失误的说法,并直接质疑背后有幕后黑手。
声明原文如下:
农夫山泉接受海南工商道歉,五大疑点直指检测机构被黑手操纵
1 月6 日,农夫山泉收到《海南省工商行政管理局关于海口市工商局抽检农夫山泉饮料事件的调查情况通报》。通报指出海口市工商局在工作过程中确实存在程序不当问题。农夫山泉认为海南省工商局的调查过程是认真的。在获悉复检结果后海南省工商局即开始积极消除影响、尽力挽救自己的形象和企业的损失。但农夫山泉至今未能从这一事件中的另一焦点--海南出入境检验检疫局检验检疫技术中心获得任何说明。
农夫山泉认为在整个检测过程中存在五大疑点,因此有理由怀疑海南出入境检验检疫局检验检疫技术中心("海南出入境检验中心")在事件伊始即有预谋地操控检测结果,蓄意制造目前这种死无对证的局面。

疑点一:"检测失误"是一个精心设计的局
海口市工商局《流通领域商品质量监测抽样检测工作单》显示10月17日在灵山路万家隆超市抽取500ml农夫果园检测用样品3瓶,备份用样品3瓶,共6瓶。但海南省出入境检验检疫局技术中心《委托检验检疫申请单》显示送检样品仅1瓶(参见附件)。这既与《果、蔬汁饮料产品质量监督抽查实施规范》中规定应抽取6件产品作为检验用样品的规定不符,也与海口市工商局出具的《流通领域商品质量监测抽样检测工作单》中表明的检测用样品为3瓶的记录不符。通常,十个指标以上的检测要用两组样品分别检测理化指标和微生物指标,并且保留封存一瓶样品以供复检。海南出入境检验中心仅收取一瓶样品进行十项指标的检测,从一开始就精心设计了不可复检的局面,为日后的"检测失误"和责任推卸做好了充分的准备。
疑点二:复检留样从何而来?
1月5日海南出入境检验中心在致海南省工商局的《关于接受海口市工商行政管理局委托检测农夫山泉和统一饮料总砷超标结果误差的函》中提到"技术中心高度重视,对留样样品进行复检并对初检结果进行认真的调查分析"。海南出入境检验中心《委托检验检疫申请单》(参见附件)"委托检验检疫项目和采用的检验检疫方法"一栏中,特别注明:"样品仅够检测,没有留样。"那么复检留样从何而来?
疑点三:"上级检测部门复检仍不合格",存有意加害之嫌
11月30日晚8点海口市工商局工作人员曾口头告知农夫山泉员工:送上级检测部门复检的样品仍不合格。当晚18点到20点海口工商四名工作人员到农夫山泉经销商处封存所有样品,并称12月1日上午要在全省范围内封杀农夫山泉产品。
若没有得到复检不合格的消息相信海口工商断然不会作上述举动。
疑点四:"检测失误"不能解释
海南出入境检验中心在致海南省工商局的函中承认初检结果有误。造成错误结果的原因是检测仪器不稳定造成标准曲线低点偏差大、检测人员减少了样品称样量,加大了试样稀释倍数所致。而三个检测不合格报告显示三个检测的检测日期不在同一天,顺序也非连续。三份报告的的序号分别为:21200901305、21200901312及21200901328。这无法用标准曲线偏差和样品稀释倍数大等系统误差原因解释。
疑点五:海南出入境检验中心两次表态,哪次是假话?
11月30日海南出入境检验中心吴淑良主任曾对新华社等媒体表态:可对检测结果负责,并称"该技术中心做了两个平行样本和一个空白样本,发现总砷含量超标的检测结果基本一致。我们在受理检验前,要检查样品量够不够,样品是否封存完好,检测程序不存在问题"且"该中心具有"食品中总砷及无机砷的测定"的项目检验资质,今年9月23日该中心的检验设备刚刚通过一年一度的仪器计量校准检测,检验设备处于良好的运行状况,而且进行此次检测的检测人员是具有10多年检测经验的高级工程师。"
而1月4日在该单位给海南省工商局的函中解释:"初检结果有误的主要原因:一是用于总砷检测的原子荧光分光光度计灵敏度下降。该仪器使用年限已近九年,经对初检当天该仪器绘制的标准曲线进行分析,当时仪器状态不稳定,尤其是标准曲线低点偏差大,对检测结果造成了一定影响。二是样品前处理中未严格按标准方法称样及定容。检测人员为了缩短检测时间,减少了样品称样量,加大了试样稀释倍数,这在仪器状态不稳定的情况下,更加大了检测值出现偏差的概率"。
没有复检报告支撑,11月30日吴淑良主任怎会发表如此强硬的表态。
作为国家的检测机构、作为食品安全检验的度量衡,海南出入境检验中心为什么要在公众面前反复说谎?海南出入境检验中心既不接受受害单位的技术咨询,也不接受新闻媒体的采访,那么谁来保障执法的公正性、谁来保证老百姓的食品安全。就该事件农夫山泉虽已向海南省公安厅报案,但至今未能正式立案。农夫山泉表示不能接受海南出入境检验检疫局检验检疫技术中心所谓检测失误的说法。检测过程疑点重重,农夫山泉仍然怀疑检测机构被黑手操纵,希望司法部门尽快介入,还原事件的真实过程。
统一
一向对“砒霜门”有些“失声”的统一企业,也保持了一贯低调的作风。统一企业中国控股有限公司总经理特别助理杨寿正表示,“暂时没有索赔的想法,关键在于消除消费者对所涉及产品的疑虑,尽快提升销量。”
3.第三方:

此次危机事件已成为三鹿事件、OMP事件后在食品安全方面的一个最热话题,因事件真相未明,其影响力仍将持续;公众的消费信心及对政府部门的信任度再次遭受重创。
三、 事件启示
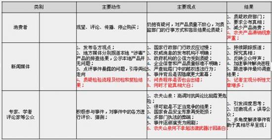
1.企业:区别对待,保持冷静,低调处事;
整体事件的发展正如此前所预测,农夫山泉一贯的高调对抗,并没有赢得所期望的理想结局。在整个事件的后半段,农夫山泉被媒体塑造成砒霜门中唯一对立于工商部门的一方。并且在最近媒体的一项品牌信任调查中,农夫山泉被评为最不受信任的品牌。
反而统一的低调,使之在“砒霜”事件得以“澄清”后,第一时间退出公众视野,摆脱了此次负面事件带来的影响,将损失降到最低。
2.媒体:双刃剑
媒体在本次事件中充当了重要的角色,从最初的质检曝光、夸大概念、质疑企业、质疑工商机构、到现在的跟踪事件、主观判断分析等行为看来:媒体是危机的助推剂,如果没有舆论参与,危机对企业的声誉、生意的影响是非常有限的。
事件之初,农夫企图利用媒体给政府机构施加压力以解决问题;但结果证明:媒体是无法管控或按照企业要求去主管授意的。随后的事件扩大及各方的不同看法反而不断延续了本已逐渐消逝的不良影响,媒体放大镜的作用被发挥到极致。
3.策略:
农夫山泉在复检报告公布后,依旧高调对抗政府。权威媒体披露“农夫送检的产品批次不符”。农夫山泉未与政府沟通获得政府支持,“固执”的对抗导致本已趋于缓和的事态被再次激化,不符合“大事化小”的危机处理原则。
综合分析,我们认为,农夫山泉赢了表面却输了实在。事件的扩大,影响到的是农夫山泉的销量。消费者是非常谨慎的,市场的替代品太多,完全没有必要去选择一种搞不清楚到底是不是安全的产品。
而从另外一个角度讲,农夫山泉却又是可敬的。作为中国企业,哪怕是大企业,表面上很强大,实际却很弱势。很可能,他们敌不过一个小报记者,更可能,他们要忍受政府的欺压。从这个事件来看,政府部门要“欺压”一个企业的成本太低,他们可以很轻易作出一个对企业产生重大影响的决定,而无从考量这个决定是对是错。大部分企业忍气吞声,小部分企业奋起反抗却得到更坏的结果。而农夫山泉此次事件的处理却让人们看到了另外一种可能,即:如果政府部门对企业作出不负责任的事情,也是要承担责任的!客观上一定程度上改善了中国企业的生存环境。如果中国企业的生存环境,真的能因此变的干净一些,那么农夫山泉也是善莫大焉。
