Nature:世界上最精确的遗传图谱

非裔美国人遗传图谱
人类基因组是由DNA组成的两套23条染色体,共46条染色体,其中母亲和父亲各提供一套。这两套染色体相互交换的过程称为重组,基因重组是遗传的基本现象,病毒、原核生物和真核生物都存在基因重组现象。减数分裂或体细胞有丝分裂均有可能发生基因重组。基因重组的特点是双DNA链间进行物质交换。真核生物,重组发生在减数分裂期同源染色体的非姊妹染色单体间。
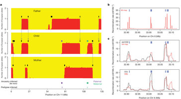
在这篇文章中,研究人员分析了来自非洲和欧洲的美洲人群,绘制遗传图谱,希望能从中发现基因组中的每一处交换位点。结果他们惊讶的发现非籍美国人与非非籍美国人的基因重组存在巨大差异。
文章的第一作者,牛津大学研究生Anjali Hinch说,“相比较于源自欧洲的美国人,非籍美国人重组变化大”,超过一般的非籍美国人的生物重组与欧洲来源的不同,因此研究人员认为非籍美国人发生了未在欧洲来源血统的人群身上出现的重组。

通过绘制遗传图谱,研究人员也发现了一些与疾病相关的突变位点,比如Charcot-Marie-Tooth disease,这种疾病是一种进行性神经性肌萎缩综合征,又称遗传性运动和感觉神经性疾病(HMSN)和腓骨肌萎缩症(PMA),CMT病本身并不会危害患者的生命,但却严重影响患者的身体状况,给他们的日常生活带来不便。这些疾病热点将有助于科学家们进一步分析疾病病理机制,从而研发新型治疗方案。
Reich博士研究组近期还分析了北非、中东及中亚地区的人口的数据。他们利用一种由德国的科学家研发出来新方法来追踪祖先基因的流向,通过对比两个群体的某些DNA片段的大小及组成,从而评估两个群体时何时发生交流的,破碎得或较小的DNA片段越多,则交流时间越早。科学家用这种方法评估了现代欧亚西部人群,发现这些人基因中具有撒哈拉以南非洲血统的特征,且DNA数据显示他们之间有密切的联系。通过计算这些基因片段的分布并且评估遗传衰变率,可以得知在这些群体中非洲祖先基因的遗传比例仍然存在,并且可以推测欧亚西部与撒哈拉南部非洲人口发生交流的时间。基因衰退非常缓慢,因此几千年后,仍有足够的证据证实基因曾经交流过。
研究人员发现欧洲北部人口并不存在具有非洲特征的基因,这明显区别存在于欧洲南部、中东和犹太人群,现代欧洲南部人口群体中只有1%-3%的非洲特征基因,交流可以追溯到55代之前,大约在1600年前。中东人口群体中具有4%-12%的非洲遗传基因,大约为32代左右。犹太群体大约为72代。

英文摘要 Abstract:
The landscape of recombination in African Americans
Recombination, together with mutation, gives rise to genetic variation in populations. Here we leverage the recent mixture of people of African and European ancestry in the Americas to build a genetic map measuring the probability of crossing over at each position in the genome, based on about 2.1 million crossovers in 30,000 unrelated African Americans. At intervals of more than three megabases it is nearly identical to a map built in Europeans. At finer scales it differs significantly, and we identify about 2,500 recombination hotspots that are active in people of West African ancestry but nearly inactive in Europeans. The probability of a crossover at these hotspots is almost fully controlled by the alleles an individual carries at PRDM9 (P-value < 10^-245).
We identify a 17-base-pair DNA sequence motif that is enriched in these hotspots, and is an excellent match to the
predicted binding target of PRDM9 alleles common in West Africans and rare in Europeans. Sites of this motif are predicted to be risk loci for disease-causing genomic rearrangements in individuals carrying these alleles. More generally, this map provides a resource for research in human genetic variation and evolution.
https://www.nature.com/nature/journal/v476/n7359/abs/nature10336.html?lang=en
