新闻导读:最近英国约克大学的科研人员做出了一项突破性的重大发现,桔皮在两年时间里可被用来制成商用生物基塑料。研究人员称,他们可将桔皮分解成简单的单体后用来生产塑料,如此方便又有利环境的技术相信很快就将普及开来。
研究团队将桔皮放入微波炉中加热提取桔皮中存在的烃类柠檬烯。柠檬烯被塑料行业作为脱脂剂加以使用,常见于各种家用品中,比如洗涤液和织物洗涤剂。但科研人员们发现,这种工艺同时还能将柠檬烯分解成可用来制成生物基塑料的单体。
约克大学绿色化学卓越中心的化学教授和主任James Clark说,这种单体可被制成塑料结构并取代PET等传统塑料。
他补充道:“桔子引起了我们的极大兴趣,因为桔子的产量很大,而且桔皮中含有的化学物质十分简单,而且令人惊讶的是,在其中还含有大量的单分子物质柠檬烯。每次当我们在清洗东西时,就是柠檬烯发挥作用的好机会。”
约克大学目前正在建设一座生物可再生产品开发中心,该中心建成后将对这一发现展开进一步的研究,从更广的范围对这一理论加以论证。该中心将利用该技术每小时生产几十公斤的生物塑料。
Clark补充说:“通过这一生产规模我们将能够向塑料行业展示其可行性。该中心在年底将投入运营。我们周边有许多微波设备生产企业,还有大量的桔皮供应来源。我希望到明年这一技术能够在塑料行业中得到应用。”
什么是生物基塑料?
生物基塑料是指一种特殊塑料或生物体提取物,这种材料来自于可再生物质,例如植物油,玉米淀粉,豌豆淀粉等,由于其可再生性,因此十分环保。
生物基塑料种类与原料
生物基塑料与合成塑料材料相比,具有良好的生物相容性、生物可降解性且降解产物无毒副作用等优点。生物基塑料可以分为微生物类、天然物类和化学合成类三种类型。微生物类生物基塑料主要利用细菌、霉菌、藻类等微生物在代谢过程中体内积聚的聚酯类物质,生产的如聚羟基丁酸戊酸共聚酯(PHBV)、微生物多糖等;天然物类生物基塑料主要包括壳聚糖/纤维素、淀粉、醋酸纤维素、热塑性淀粉等;化学合成类生物基塑料由於利用化学生物法合成,因此组成和分子量都可以自由设计,产品种类众多,如硬质类如聚乳酸(PLA),软质类如聚己内酯(PCL)、聚丁二酸丁二醇酯(PBS)、聚(丁二醇丁二酸/己二酸酯)(PBSA)、聚(对苯二甲酸丁二醇酯-己二酸丁二醇脂)(PBAT)、聚乙烯醇(PVA)。
生物基塑料之优势

通过上面的图1与图2的对比可以看出,生物基塑料的环境友好度明显大於常用的石油基塑料。加之具有良好的回收处理性能,在进一步拓宽原料来源,提高使用性能後,无疑将成为传统石油基塑料的重要替代材料。
为什么要选择生物基塑料?
1.消费者环保意识的日益增强使他们对环境安全的感兴趣
2. 可持续发展产品得到政治和法律的支持
3. 碳足迹问题得到日益得到全球关注
4. 生物降解堆肥特性
5. 可持续性
6. 农业的新的收入来源
7. 独立于石化产业之外
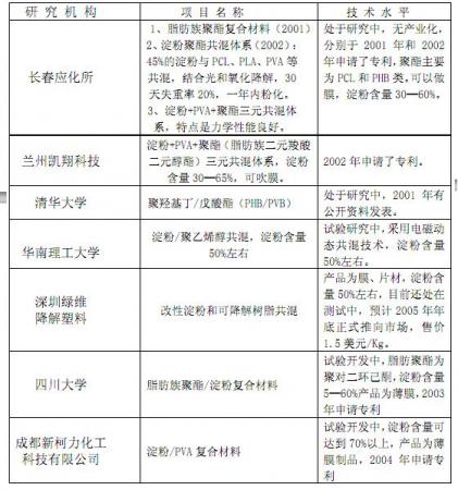
我国生物塑料研究进展情况

其它国家的使用情况
德国
Biop生产商计划在勃兰登堡建设欧洲第一座工厂,用土豆淀粉生产 生物塑料生物塑料,年生产能力约3.5万吨,美国Natureworks公司年产15万多吨玉米塑料。
比利时
很多商店使用生物塑料包装水果、蔬菜和糕点。
法国
2010年法国将允许超市只使用可分解材料纸袋。
美国
生物降解塑料进入美国主流市场;尽管生物降解塑料的成本仍旧比传统塑料高出10%甚至更多,但生产企业却发现需求正在增长,这主要是因为消费者环保意识的增强以及环保法规的修订。此外,生物降解塑料制品的强度不断提高,为那些深知传统塑料危害的环卫工人和宠物主人带来了福音。
仍具局限性
一、价格问题。生物塑料现阶段比普通塑料价格要高两三倍,阻碍了这类材料的迅速普及。一些日本企业在其产品中使用生物塑料,主要是为了树立企业的环保形象。不过,一旦生物塑料进入批量生产阶段,成本可大大下降。
二、生物塑料和生物燃料一样可能会与人争粮。生物燃料来源于玉米、小麦等粮食作物,会带动世界粮食价格上涨。以玉米等为原料的生物塑料也可能导致同样的问题。 目前,日本、美国等国的科学家已着手用废木材、野草等制造生物塑料。
三、生物塑料供应仍较有限。产品价格在一定程度上仍受石油价格的推动。
四、生物塑料的寿终管理问题。其重心是PLA瓶对再生流的污染问题。尽管当前的PLA水平还未构成严重的污染威胁,但大量的PLA瓶将有害于PET瓶的再生经济。
五、缺乏统一的生物塑料贴标方法。
六、生物塑料的消费者意识日益增加,但多数消费者不懂得如何辨别这些材料—如生物材料与生物可降解材料,或是可再生材料与再生含量—和如何权衡不同的属性。因此加强对消费者的宣传很重要,比如准确地阐释相关术语的定义。 此外消费者对生物降解材料的最佳处置路线也了解甚少。生物塑料行业需加强营销,以打消某些消费者的不信任同样也是十分重要的。
七、全球变暖问题。生物塑料可以不同程度的进行生物降解,它为世界指明了一条不再依靠石油生产塑料的道路。但生产商的“绿色论点”十分复杂,环保主义者也对其持保留看法。生产生物塑料会产生二氧化碳,导致全球变暖。
八、对转基因材料安全性的疑虑。生物塑料所采用的原材料是农作物——玉米、柳枝稷、甘蔗,甚至是甘薯——这些都需要土地和水源才能种植。为促进发酵,生产商采用的往往是转基因生物,而回收利用这种塑料也存在一些缺陷。
推荐视频
巴西——利用甘蔗废料生产生物塑料 创造化学新作用——巧用可生物降解塑料






