研究人员绘制出智力障碍和发育迟滞者的罕见基因拷贝数变异之基因组图谱,新成果发表在8月在线出版的《自然—遗传学》期刊上,提供了一个CNVs泛基因组发病率图谱,在临床和研究中具有重要意义。
基因拷贝数变异(copy number variants CNVs)是指在人类基因组中广泛存在的基因缺失、插入、重复和复杂多位点变异,不少复杂性状疾病都与拷贝数变异有密切关系。基因拷贝数变异可导致不同程度的基因表达差异,对正常表型的构成和疾病的发生有一定作用。
Evan Eichler和同事合作,对15767位有各种发育和智力残疾的儿童进行了拷贝数变异检测。与成年人相比,他们在这些病儿体内发现了过量的大拷贝数变异,疾病的风险也随着拷贝数变异量增加而增加。
他们发现,在越严重的发育障碍患者体内,拷贝数变异负担越高。他们估计,在这些患儿中,14.2%的发育迟滞可解释大拷贝数变异。他们鉴别出59个潜在的致病拷贝数变异,显示这些基因可能在疾病中发挥了作用。

Maps of CNV locations for chromosomes 15 and 17.

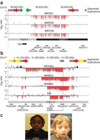
Discovery of new microdeletions associated with genomic disorders.

Discovery of new, exon-altering CNVs using the Signature CGH data.
生物探索推荐英文论文摘要:
A copy number variation morbidity map of developmental delay
To understand the genetic heterogeneity underlying developmental delay, we compared copy number variants (CNVs) in 15,767 children with intellectual disability and various congenital defects (cases) to CNVs in 8,329 unaffected adult controls. We estimate that ~14.2% of disease in these children is caused by CNVs >400 kb. We observed a greater enrichment of CNVs in individuals with craniofacial anomalies and cardiovascular defects compared to those with epilepsy or autism. We identified 59 pathogenic CNVs, including 14 new or previously weakly supported candidates, refined the critical interval for several genomic disorders, such as the 17q21.31 microdeletion syndrome, and identified 940 candidate dosage-sensitive genes. We also developed methods to opportunistically discover small, disruptive CNVs within the large and growing diagnostic array datasets. This evolving CNV morbidity map, combined with exome and genome sequencing, will be critical for deciphering the genetic basis of developmental delay, intellectual disability and autism spectrum disorders.
