美国研究人员发现,压力过大会催生白头发,一定程度上验证中国老话“笑一笑,十年少;愁一愁,白了头”。
这一研究结果由最新一期《自然》杂志发表。
高压影响色素生成
美国杜克大学研究人员连续四周给实验鼠注射类似肾上腺素的化合物,以探究长期承受压力可能产生的结果。

Nature:压力过大会催生白头发
肾上腺素是一种压力荷尔蒙,在应激状态、内脏神经刺激和低血糖情况下,由肾上腺髓质分泌,进入血液循环,促进脂肪分解,促使心跳加快。肾上腺素作用下,身体会做好“回击”或“逃跑”准备。
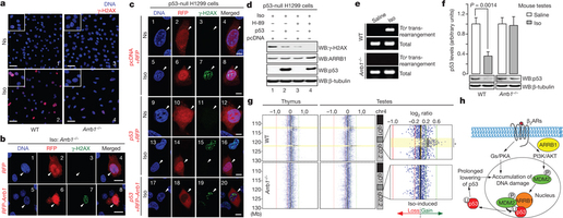
研究人员发现,长期接受肾上腺素注射后,实验鼠体内一种名为p53的抗癌蛋白质水平下降。
p53获称“基因组保护神”。脱氧核糖核酸(DNA)受损时,p53会让可能发展为癌细胞的细胞自我修复;如果修复不成功,会命令它们“自杀”。
DNA受损同样会影响头发色素生成。
杜克大学教授罗伯特•莱夫科维茨说,长期面临压力,肾上腺素水平升高可能最终致使DNA受损。
英国《每日邮报》8月23日引述他的话报道:“这可以给我们一个看似有道理的解释,告诉我们长期压力可能会给人产生多种影响。小至影响外貌,如让人长白发,大到影响生命,催生恶性肿瘤。”
另一元凶:过氧化氢
对长白头发的原因,英国布拉德福德大学研究人员有不同见解,认为这是因为随时间流逝,身体不断损耗,导致大量过氧化氢在发根处聚集,阻止色素产生。
大部分英国人25岁左右长出第一根白头发,受基因、饮酒、吸烟、饮食习惯和压力影响,每个人生长白发的情况各不相同。
生物探索推荐英文论文摘要:
A stress response pathway regulates DNA damage through β2-adrenoreceptors and β-arrestin-1
The human mind and body respond to stress, a state of perceived threat to homeostasis, by activating the sympathetic nervous system and secreting the catecholamines adrenaline and noradrenaline in the ‘fight-or-flight’ response. The stress response is generally transient because its accompanying effects (for example, immunosuppression, growth inhibition and enhanced catabolism) can be harmful in the long term. When chronic, the stress response can be associated with disease symptoms such as peptic ulcers or cardiovascular disorders, and epidemiological studies strongly indicate that chronic stress leads to DNA damage. This stress-induced DNA damage may promote ageing6, tumorigenesis, neuropsychiatric conditions8, 9 and miscarriages10. However, the mechanisms by which these DNA-damage events occur in response to stress are unknown. The stress hormone adrenaline stimulates β2-adrenoreceptors that are expressed throughout the body, including in germline cells and zygotic embryos11. Activated β2-adrenoreceptors promote Gs-protein-dependent activation of protein kinase A (PKA), followed by the recruitment of β-arrestins, which desensitize G-protein signalling and function as signal transducers in their own right. Here we elucidate a molecular mechanism by which β-adrenergic catecholamines, acting through both Gs–PKA and β-arrestin-mediated signalling pathways, trigger DNA damage and suppress p53 levels respectively, thus synergistically leading to the accumulation of DNA damage. In mice and in human cell lines, β-arrestin-1 (ARRB1), activated via β2-adrenoreceptors, facilitates AKT-mediated activation of MDM2 and also promotes MDM2 binding to, and degradation of, p53, by acting as a molecular scaffold. Catecholamine-induced DNA damage is abrogated in Arrb1-knockout (Arrb1−/−) mice, which show preserved p53 levels in both the thymus, an organ that responds prominently to acute or chronic stress1, and in the testes, in which paternal stress may affect the offspring’s genome. Our results highlight the emerging role of ARRB1 as an E3-ligase adaptor in the nucleus, and reveal how DNA damage may accumulate in response to chronic stress.

Figure: Chronic catecholamine stimulation leads to accumulation of DNA damage by an ARRB1- and p53-dependent mechanism.
