日本东京大学研究人员日前发表报告说,他们在利用大鼠进行的实验中,发现蛋白质“Rac1”在摄取盐分过多导致高血压的过程中起关键作用。
美国《临床检查期刊》( The Journal of Clinical Investigation)发表了这一报告。报告说,如果抑制这种蛋白质的作用,就有可能治疗高血压。
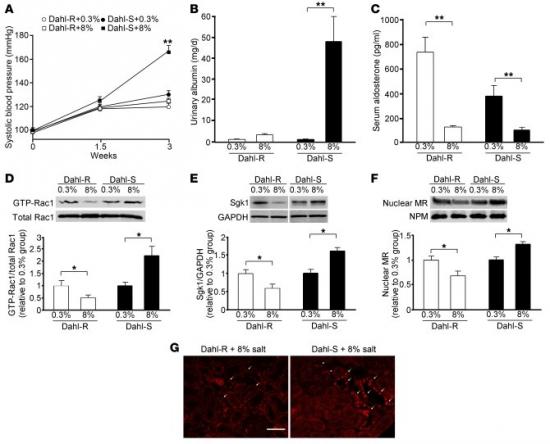
有关成果是东京大学教授藤田敏郎率领的研究小组获得的。他们通过让大鼠不断杂交,培育出摄取盐分容易患高血压和不容易患高血压的两组大鼠,然后让两组大鼠持续3周食用混有大量食盐的食物。食盐的总量相当于它们体重的4%。
研究人员发现,一种与细胞形成相关的蛋白质“Rac1”在两组实验鼠体内出现显著差异。在容易患高血压的大鼠肾脏内,这种蛋白质非常活跃地发挥作用,而在另一组大鼠体内,“Rac1”很不活跃,也没有发挥明显作用。
研究人员发现,“Rac1”蛋白质活跃后,调节钠离子浓度的肾功能开始发挥作用,血液中钠离子浓度升高,为了降低钠离子浓度,血液中的水分增加,结果导致血压升高。
研究人员向容易患高血压的大鼠投放抑制“Rac1”蛋白质发挥作用的化学物质,结果大鼠血液中钠离子浓度不再升高,高血压症状得到改善。
藤田敏郎认为,“Rac1”蛋白质在人体内应该发挥着同样的作用,如果开发出抑制“Rac1”的药物,就能够治疗因摄取盐分过多导致的高血压。
生物探索推荐英文论文摘要:
Rac1 GTPase in rodent kidneys is essential for salt-sensitive hypertension via a mineralocorticoid receptor–dependent pathway
Hypertension is a leading contributor to cardiovascular mortality worldwide. Despite this, its underlying mechanism(s) and the role of excess salt in cardiorenal dysfunction are unclear. Previously, we have identified cross-talk between mineralocorticoid receptor (MR), a nuclear transcription factor regulated by the steroid aldosterone, and the small GTPase Rac1, which is implicated in proteinuric kidney disease. We here show that high-salt loading activates Rac1 in the kidneys in rodent models of salt-sensitive hypertension, leading to blood pressure elevation and renal injury via an MR-dependent pathway. We found that a high-salt diet caused renal Rac1 upregulation in salt-sensitive Dahl (Dahl-S) rats and downregulation in salt-insensitive Dahl (Dahl-R) rats. Despite a reduction of serum aldosterone levels, salt-loaded Dahl-S rats showed increased MR signaling in the kidneys, and Rac1 inhibition prevented hypertension and renal damage with MR repression. We further demonstrated in aldosterone-infused rats as well as adrenalectomized Dahl-S rats with aldosterone supplementation that salt-induced Rac1 and aldosterone acted interdependently to cause MR overactivity and hypertension. Finally, we confirmed the key role of Rac1 in modulating salt susceptibility in mice lacking Rho GDP–dissociation inhibitor α. Therefore, our data identify Rac1 as a determinant of salt sensitivity and provide insights into the mechanism of salt-induced hypertension and kidney injury.

Figure 1: Effects of high-salt loading on Rac1 activity and MR signaling activity in Dahl-R and Dahl-S rats.
