摘要:分泌白介素-17辅助T细胞 (TH17)在免疫系统中起重要作用,还与包括风湿性关节炎和多发性硬化在内的很多自身免疫疾病的发病有很大关系。免疫系统在活体中控制 TH17细胞机理还不清楚。Esplugues等人利用由CD3-特异性抗体诱导形成耐受性的小鼠(这种小鼠是败血症和甲型流感病毒感染的1个模型)发现,通过将TH17细胞重新移植到小肠中,通过重新编程后,这些细胞获得免疫抑制和调控的特性,最终它们在胃肠道中受到调控。这项研究确定胃肠道是控制TH17细胞的一个器官。
生物探索推荐英文论文摘要:
Nature 475, 514–518 (28 July 2011)
Doi:10.1038/nature10228
Control of TH17 cells occurs in the small intestine
nterleukin (IL)-17-producing T helper cells (TH17) are a recently identified CD4+ T cell subset distinct from T helper type 1 (TH1) and T helper type 2 (TH2) cells. TH17 cells can drive antigen-specific autoimmune diseases and are considered the main population of pathogenic T cells driving experimental autoimmune encephalomyelitis (EAE), the mouse model for multiple sclerosis. The factors that are needed for the generation of TH17 cells have been well characterized. However, where and how the immune system controls TH17 cells in vivo remains unclear. Here, by using a model of tolerance induced by CD3-specific antibody, a model of sepsis and influenza A viral infection (H1N1), we show that pro-inflammatory TH17 cells can be redirected to and controlled in the small intestine. TH17-specific IL-17A secretion induced expression of the chemokine CCL20 in the small intestine, facilitating the migration of these cells specifically to the small intestine via the CCR6/CCL20 axis. Moreover, we found that TH17 cells are controlled by two different mechanisms in the small intestine: first, they are eliminated via the intestinal lumen; second, pro-inflammatory TH17 cells simultaneously acquire a regulatory phenotype with in vitro andin vivo immune-suppressive properties (rTH17). These results identify mechanisms limiting TH17 cell pathogenicity and implicate the gastrointestinal tract as a site for control of TH17 cells.

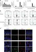
Figure 1: Accumulation of TH17 cells in the small intestine after CD3-specific antibody treatment.
