摘要:“嗜肺军团杆菌”在感染过程中将多种效应因子分泌到宿主细胞中,其中一些修饰宿主的运输,从而辅助该菌在宿主细胞内扩增。修饰作用之一是Rab1被“嗜肺军团杆菌” 的SidM “AMP化”(AMPylation)。第二个“嗜肺军团杆菌” 效应因子,即SidD,能使Rab1“去AMP化”(deAMPylate)。SidD的发现表明,这种病原体能够利用特定的1组蛋白来调控Rab1的活性,以满足本体的生理需要。
生物探索推荐英文论文摘要:
Nature 475, 506–509 (28 July 2011)
Doi:10.1038/nature10307
Legionella pneumophila SidD is a deAMPylase that modifies Rab1
Abstract:
Legionella pneumophila actively modulates host vesicle trafficking pathways to facilitate its intracellular replication with effectors translocated by the Dot/Icm type IV secretion system (T4SS). The SidM/DrrA protein functions by locking the small GTPase Rab1 into an active form by its guanine nucleotide exchange factor (GEF) and AMPylation activity. Here we demonstrate that the L. pneumophila protein SidD preferably deAMPylates Rab1. We found that the deAMPylation activity of SidD could suppress the toxicity of SidM to yeast and is required to release Rab1 from bacterial phagosomes efficiently. A molecular mechanism for the temporal control of Rab1 activity in different phases of L. pneumophila infection is thus established. These observations indicate that AMPylation-mediated signal transduction is a reversible process regulated by specific enzymes.

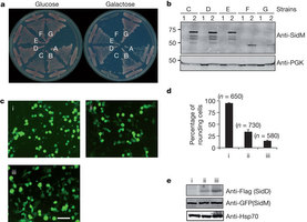
Figure 1: Suppression of the cytotoxicity of SidM by SidD.
