摘要:研究人员发现,大脑中死亡受体DR6水平的上调将抑止多发性硬化症患者大脑的修复。新成果发表在7月在线出版的《自然—医学》期刊上,为多发性硬化症的治疗提供了一种潜在的新方法。
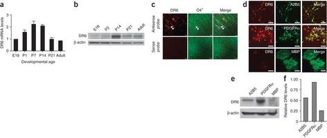
多发性硬化症患者会出现大规模的脱髓鞘反应,神经细胞轴突的保护层被损坏,这也是患者出现神经机构衰退的原因之一。Sha Mi和同事发现,多发性硬化症患者大脑组织中死亡受体DR6水平被上调了,他们在这种疾病的模拟小鼠中也发现了类似现象。他们相信,DR6应该是杀死不成熟突胶质细胞的祸手,突胶质细胞是大脑中帮助修复受损髓磷脂的支持细胞。
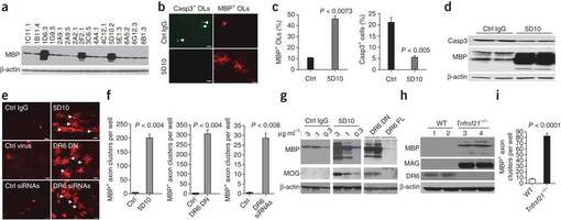
通过用抗体阻止多发性硬化症模拟小鼠大脑中的死亡受体,他们发现突胶质细胞能够修复受损的髓磷脂,并改善神经机能障碍。
生物探索推荐英文论文摘要:
Death receptor 6 negatively regulates oligodendrocyte survival, maturation and myelination
Survival and differentiation of oligodendrocytes are important for the myelination of central nervous system (CNS) axons during development and crucial for myelin repair in CNS demyelinating diseases such as multiple sclerosis. Here we show that death receptor 6 (DR6) is a negative regulator of oligodendrocyte maturation. DR6 is expressed strongly in immature oligodendrocytes and weakly in mature myelin basic protein (MBP)-positive oligodendrocytes. Overexpression of DR6 in oligodendrocytes leads to caspase 3 (casp3) activation and cell death. Attenuation of DR6 function leads to enhanced oligodendrocyte maturation, myelination and downregulation of casp3. Treatment with a DR6 antagonist antibody promotes remyelination in both lysolecithin-induced demyelination and experimental autoimmune encephalomyelitis (EAE) models. Consistent with the DR6 antagoinst antibody studies, DR6-null mice show enhanced remyelination in both demyelination models. These studies reveal a pivotal role for DR6 signaling in immature oligodendrocyte maturation and myelination that may provide new therapeutic avenues for the treatment of demyelination disorders such as multiple sclerosis.

Figure 1: DR6 is expressed in oligodendrocytes.

Figure 2: DR6 antagonists promote A2B5+ OPC survival and differentiation.

Figure 3: Inhibition of DR6 promotes oligodendrocyte survival, maturation and myelination.
