摘要:来自上海交通大学附属第一医院,美国科罗拉多州立大学等处的研究人员发现了关键因子Caspase3不仅在细胞凋亡过程中扮演重要角色,而且可以刺激肿瘤再增殖,从而诱导肿瘤复发,这对于解析肿瘤为什么会复发具有重要意义,也为肿瘤临床治疗提供了新的靶标。这一研究成果公布在顶级杂志《自然—医学》(Nature Medicine)上。
文章的第一作者是上海交通大学附属第一医院黄倩研究员,通讯作者是美国科罗拉多州立大学李川源教授,其中黄倩研究员曾经在美国哈佛大学医学院、科罗拉多州立大学等处进行研究工作,研究方向主要为眼部疾病及恶性肿瘤发病机理与基因治疗。黄倩研究员曾作为项目负责人承担了国家自然科学基金委“杰出青年项目”、国家自然科学基金委“海外青年学者合作研究基金”、国家基础研究重点发展规划“973”项目、科技部“863”、上海市科委“优秀学科带头人”和上海市卫生局“百人计划”等多个项目。
据报道,肿瘤是当今世界上危害人类健康的最大问题,尽管近几十年来各种诊断技术不断改进和革新,各种治疗方法包括手术、放疗、化疗、甚至生物治疗都有了长足的进步,但仍然改变不了恶性肿瘤的发病率和死亡率呈逐年上升的趋势。在肿瘤临床工作中常常出现这样的现象:肿瘤经化疗或放疗后明显缩小,病情进入缓解期。但相隔一段时间后肿瘤会复发,复发的肿瘤的生长往往比原发肿瘤快,对化疗和放疗的敏感性降低,甚至抵抗。同时,复发的肿瘤也更容易发生转移,是肿瘤患者死亡的主要原因。
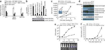
在这篇文章中,黄倩研究员等人作为细胞凋亡相关蛋白级联反应的终结者的Caspase3,不仅直接影响细胞凋亡,而且通过切割与其结合的蛋白并使其活化,从而刺激肿瘤再增殖。研究人员发现Caspase3首先活化了不依赖钙的磷脂酶(iPLA),活化的iPLA可刺激花生四烯酸(AA)产生,AA是前列腺素E2 (PGE2)的前体,通过PGE2实现促进肿瘤细胞生长的作用。
这一研究结果将细胞凋亡与增殖直接联系在一起,并首次描述Caspase3-iPLA-AA-PGE2信号通路。由此,研究人员把这条死亡细胞刺激活细胞增殖的信号通路命名为“凤凰涅槃”。
通常,肿瘤放、化疗时导致的细胞死亡以肿瘤细胞凋亡为主。这项研究说明肿瘤经放疗、化疗后产生的死亡细胞,具有强烈的刺激残存的活的肿瘤细胞增殖的能力,揭示了肿瘤再增殖的原因与机理。在之前的研究中,黄倩及其研究团队发现死亡细胞刺激活细胞增殖的现象及“凤凰涅槃”途径也存在于正常组织损伤后的修复与再生过程中,以及诱导多能干细胞的形成过程中。这些研究已作为封面文章发表在国际著名期刊Science Signaling、Cell Stem Cell(IF 23.563)上。
虽然,死亡细胞刺激活细胞增殖的调控网络、以及Caspase3在肿瘤再增殖中的作用机制还远未弄清楚。但是,Caspases3 激活后可刺激肿瘤细胞加速增殖现象及“凤凰涅槃”信号通路的发现,预示着现行的以诱导肿瘤细胞死亡为主要目的的肿瘤治疗标准方案或策略面临着巨大挑战,必须进行重新审视和调整,以提高或改善肿瘤疗效。死亡细胞刺激残存肿瘤细胞加速再增殖的现象以及“凤凰涅槃”信号通路的发现,开启了一扇崭新的研究肿瘤治疗失败和复发的重要窗口。相信通过这一原创研究抛砖引玉,必将激起一轮肿瘤研究的新热潮。
生物探索推荐英文论文摘要:
Nature Medicine (2011)
Doi:10.1038/nm.2385
Caspase 3–mediated stimulation of tumor cell repopulation during cancer radiotherapy
Abstract
In cancer treatment, apoptosis is a well-recognized cell death mechanism through which cytotoxic agents kill tumor cells. Here we report that dying tumor cells use the apoptotic process to generate potent growth-stimulating signals to stimulate the repopulation of tumors undergoing radiotherapy. Furthermore, activated caspase 3, a key executioner in apoptosis, is involved in the growth stimulation. One downstream effector that caspase 3 regulates is prostaglandin E2 (PGE2), which can potently stimulate growth of surviving tumor cells. Deficiency of caspase 3 either in tumor cells or in tumor stroma caused substantial tumor sensitivity to radiotherapy in xenograft or mouse tumors. In human subjects with cancer, higher amounts of activated caspase 3 in tumor tissues are correlated with markedly increased rate of recurrence and death. We propose the existence of a cell death–induced tumor repopulation pathway in which caspase 3 has a major role.

Figure 1: In vitro and in vivo evidence for the generation of strong growth-stimulating signals in dying cells.

Figure 2: The role of caspase 3 in cell death–induced tumor cell proliferation in vitro and in vivo.

Figure 3: Relationship between caspase activation and growth of injected tumor cells in the irradiated tumor microenvironment.

Figure 4: A role for caspase 3–activated iPLA2 (Pla2g6) in facilitating cell death–stimulated tumor cell repopulation.
