摘要:新的研究成果改进了科学家对于这种疾病的发病过程和功能上的相互作用的理解。
自闭症又称孤独症,是一种广泛性发展障碍,以严重的、广泛的社会相互影响和沟通技能的损害以及刻板的行为、兴趣和活动为特征的精神疾病。据统计,自闭症的发病率大约为万分之五。目前科学家对于自闭症的病因仍然未知,很多研究人员怀疑自闭症是由基因控制,再由环境因素触发。日前发表在《自然》杂志与《科学—转化医学》杂志上的剖析自闭症分子遗传基础的两项研究成果,改进了科学家对于这种疾病的发病过程和功能上的相互作用的理解。其中的一篇论文研究了自闭症大脑中的转录调节异常以及拼接,而另一篇文章则描述了一种与自闭症有关的蛋白质的相互作用组,表明了不同的自闭症表型背后的共同机制。
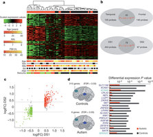
美国加利福尼亚大学洛杉矶分校的Irina Voineagu和同事分析了对照组个体和自闭症患者死后大脑的转录组。在进行研究的3个区域中,只有皮质表现出了组与组之间显著的基因表达差异。更让人惊讶的是,在自闭症患者的大脑中,额叶和颞叶皮层之间在表达上的差别远远低于对照组(在其中发现了174个有差异表达的基因,而在自闭症患者中则没有发现),这意味着自闭症的病理学涉及皮质模式的变化。
为了确定不同的转录位点对功能造成的影响,研究人员搜索了在正常大脑和自闭症大脑之间区别表达的基因联合表达模块。其中的一个模块在自闭症病例中极少表达,而在涉及突触和神经信号的基因,以及在已知的自闭症易感基因中却很丰富。而第二个模块则在自闭症病例中过度表达,并且在与免疫力有关的基因中富集。第一个模块包含自闭症影响基因A2BP1(也称为RBFOX1),它编码了一个拼接调节器。这种神经元模块同样富集于由全基因组相关研究发现的自闭症候选位点的事实证明了进一步调查这种基因网络是有道理的。
第二项研究的出发点则是由26个基因构成的一组基因,它们与自闭症具有因果关系或相互联系。尽管这些基因编码了一系列各种各样的生物学功能,然而美国得克萨斯州休斯敦市贝勒医学院的Yasunari Sakai和同事推断,它们可能仅仅会聚于几个功能通道上。为了证实这种假设,利用与自闭症有关的蛋白质片段作为诱饵,基于一项酵母双杂交试验,他们建立了一种自闭症蛋白质相互作用图谱。
相互作用组图谱由在这次筛查中发现的539种蛋白质构成,强调了与自闭症发病机理有关的新的病理学相互作用以及途径,包括一些没有预料到的因素,例如,它揭示了SHANK3和错构素(也被称为TSC1)之间的紧密联系,它们分别是导致Phelan McDermid综合征和结节性硬化症的突变。这是一项重要的发现,因为它表明一种普通分子导致了在典型自闭症,以及许多表现出自闭症表型的广泛的神经发育障碍中显现的自闭症特征。
蛋白质交互分析的作用的进一步证据来自于研究人员发现,与对照组相比,典型自闭症病例更有可能在这个相互作用组的基因中出现拷贝数变异。研究人员同时发现,在典型自闭症病例中,新发生的拷贝数变异横跨3个基因网络的遗传位点,从而表明交互作用图谱还能够用于疾病基因的发现。
这两项研究通过不同的途径证明了自闭症的会聚性机制——第一项研究以一种无偏见的方式筛查这些机制,而第二项研究则建立于之前认知的基础上。识别与一种遗传异构疾病——例如自闭症——有关的功能分子网络是向着识别诊断和治疗目标迈出的重要一步,这两项研究提供了许多这样的信息。
生物探索推荐英文论文摘要:
Transcriptomic analysis of autistic brain reveals convergent molecular pathology
Autism spectrum disorder (ASD) is a common, highly heritable neurodevelopmental condition characterized by marked genetic heterogeneity. Thus, a fundamental question is whether autism represents an aetiologically heterogeneous disorder in which the myriad genetic or environmental risk factors perturb common underlying molecular pathways in the brain. Here, we demonstrate consistent differences in transcriptome organization between autistic and normal brain by gene co-expression network analysis. Remarkably, regional patterns of gene expression that typically distinguish frontal and temporal cortex are significantly attenuated in the ASD brain, suggesting abnormalities in cortical patterning. We further identify discrete modules of co-expressed genes associated with autism: a neuronal module enriched for known autism susceptibility genes, including the neuronal specific splicing factor A2BP1 (also known as FOX1), and a module enriched for immune genes and glial markers. Using high-throughput RNA sequencing we demonstrate dysregulated splicing of A2BP1-dependent alternative exons in the ASD brain. Moreover, using a published autism genome-wide association study (GWAS) data set, we show that the neuronal module is enriched for genetically associated variants, providing independent support for the causal involvement of these genes in autism. In contrast, the immune-glial module showed no enrichment for autism GWAS signals, indicating a non-genetic aetiology for this process. Collectively, our results provide strong evidence for convergent molecular abnormalities in ASD, and implicate transcriptional and splicing dysregulation as underlying mechanisms of neuronal dysfunction in this disorder.

Figure 1: Gene expression changes in autism cerebral cortex.

Figure 2: Gene co-expression modules associated with autism.

Figure 3: A2BP1-dependent differential splicing events.

Figure 4: GWAS set enrichment analysis.
