摘要:据英国《新科学家》杂志网站近日报道,两个科研小组分别宣布,他们对老鼠皮肤细胞和人类皮肤细胞进行基因重组,将其变成了能制造多巴胺的特定神经元。未来,帕金森氏症患者有望借助用自己的皮肤制成的神经元来医治自己的病症。
科学家们表示,在帕金森氏症患者大脑内,多巴胺这种对人的活动能力至关重要的神经传递素已被消耗殆尽。目前,帕金森氏症患者多服用名为左旋多巴的药物来重新调整大脑内多巴胺的浓度,但成功率因个体差异有高有低。而新研究表明,通过将患者自身的皮肤细胞变为神经元来制造多巴胺,使之在大脑内的浓度恢复至正常水平,可改善患者的运动能力。
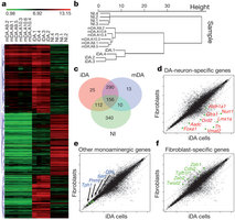
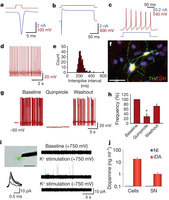
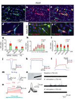
来自于意大利米兰圣拉斐尔科研所的范尼亚·波切利和同事使用三个转录因子(同神经元的发育有关的蛋白质),对实验老鼠的皮肤细胞进行了重组。同样的三个转录因子也可将从人类胚胎、健康成年人和帕金森氏症患者体内提取而来的皮肤细胞变成神经元。这种方法唯一的缺陷是,他们不得不先用携带了基因来制造转录因子的病毒来感染皮肤细胞,尽管使用病毒并不会破坏DNA(脱氧核糖核酸),也不会引发癌症。相关论文发表于《自然》(Nature)杂志。
波切利表示,他的团队正在测试,用实验鼠细胞以及人体细胞制成的神经元是否能让罹患帕金森氏症的实验小鼠和大鼠受益,如果起作用,他们将在猴子身上进行同样的实验。同时,他们也在对不使用病毒而对皮肤细胞进行重组的方法进行评估,以消除病毒可能会给人体造成的任何潜在风险。
瑞典兰德大学的科研团队由马林·帕默所领导,他们首先将从胚胎提取出的人体皮肤细胞变成神经元,接着变成特定的能制造多巴胺的神经元。他们总共使用了5个转录因子,其中包括意大利团队使用的两个转录因子Mash1和Lmx1a。帕默表示,他们目前也在测试使用人体细胞制成的神经元是否能让罹患帕金森氏症的动物受益。相关论文发表于美国《国家科学院院刊》(PNAS)。
这两种新方法都避免了将皮肤细胞转化为类似于胚胎干细胞的诱导多能干(iPS)细胞这个步骤。iPS细胞俗称“皮肤干细胞”,是经由皮肤细胞制备而成,具有分化成其他类型细胞的能力,但培育iPS细胞需要依靠病毒载体,其最大问题是容易形成肿瘤。
生物探索推荐英文论文摘要:
Direct generation of functional dopaminergic neurons from mouse and human fibroblasts
Transplantation of dopaminergic neurons can potentially improve the clinical outcome of Parkinson's disease, a neurological disorder resulting from degeneration of mesencephalic dopaminergic neurons. In particular, transplantation of embryonic-stem-cell-derived dopaminergic neurons has been shown to be efficient in restoring motor symptoms in conditions of dopamine deficiency. However, the use of pluripotent-derived cells might lead to the development of tumours if not properly controlled. Here we identified a minimal set of three transcription factors—Mash1 (also known as Ascl1), Nurr1 (also known as Nr4a2) and Lmx1a—that are able to generate directly functional dopaminergic neurons from mouse and human fibroblasts without reverting to a progenitor cell stage. Induced dopaminergic (iDA) cells release dopamine and show spontaneous electrical activity organized in regular spikes consistent with the pacemaker activity featured by brain dopaminergic neurons. The three factors were able to elicit dopaminergic neuronal conversion in prenatal and adult fibroblasts from healthy donors and Parkinson's disease patients. Direct generation of iDA cells from somatic cells might have significant implications for understanding critical processes for neuronal development, in vitro disease modelling and cell replacement therapies.

Figure 1: Mash1, Nurr1 and Lmx1a reprogram mouse fibroblasts into iDA cells.

Figure 2: Mouse iDA cells expression profiling.

Figure 3: Functional characterization of mouse iDA cells.

Figure 4: Characterization of human fibroblasts reprogrammed into iDA cells.
