谈到细菌,大家往往“谈虎色变”,很多洁癖爱好者,致力于消灭生活中的所有细菌,那细菌真的这么“一无是处”吗?很多研究已经表明,微生物在修复和再生功能方面具有重要的作用,但作为日常环境中无处不在的细菌,再生方面的作用仍然未知。
2021年4月1日,由美国约翰斯霍普金斯大学医学院研究学者发表在《Cell Host&Microbe》上题为“Bacteria induce skin regeneration via IL-1βsignaling”的文章,揭示了皮肤细菌在伤口愈合和毛囊新生中具有积极作用,可以通过IL-1β及其受体IL-1R激活角质形成细胞中的Myd88,促进皮肤再生。

DOI:https://doi.org/10.1016/j.chom.2021.03.003

整体实验通路
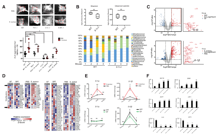
首先,研究人员选择了无菌环境下受伤的小鼠(GF)和正常的无病原体的受伤小鼠(SPF)探究共生菌群对毛发再生的影响。结果发现GF小鼠的创伤性毛囊新生(WIHN)水平明显更低,并且周围微生物群落中α和β多样性丰度较低。这说明较低的细菌数量和多样性与较低的再生水平相关。
进一步利用qRT-PCR进行验证,发现SPF小鼠的干细胞标记Krt15以及再生信号Wnt7b和Tgfb1显着高于GF小鼠,免疫荧光染色也证实,与GF小鼠相比,SPF中β-连环蛋白的含量更高,这表明SPF小鼠皮肤的生物群落促进了伤口愈合。
接下来,研究人员探究了GF小鼠中降低的再生水平是否可逆。为此,研究人员将受伤后的GF小鼠转移到SPF设施中,将GF小鼠与SPF小鼠共同饲养,并将SPF微生物群转移到GF小鼠皮肤上。结果发现共同饲养的GF小鼠WIHN水平升高,并且高于对照GF小鼠的水平。这项证据表明局部皮肤驻留的微生物群在伤口愈合过程中可以促进再生。

共生菌群对毛发再生的影响
研究人员继续比较了每天更改笼子(CED)和永不更换笼子(NC)两种笼子更换频率对小鼠再生功能的影响。结果发现NC小鼠的WIHN水平显着高于CED小鼠。进一步分析两组小鼠微生物群落的组成,结果观察到在NC小鼠中葡萄球菌和链球菌的含量更高。这些发现表明环境变化可以改变小鼠微生物群落组成,并进一步改变小鼠的再生能力。
接下来,研究人员探究了使用局部抗生素,减少SPF小鼠皮肤中微生物数量是否会抑制WIHN。将新孢霉素(Neosporin)作用于受伤的SPF小鼠,结果发现抗生素的作用显着抑制了WIHN水平。这进一步证实了共生菌群可以促进适合再生的环境。

笼子更换频率对小鼠再生功能的影响
先前有研究表明,MyD88作为一种通用的信号衔接蛋白,在调节炎症微环境和免疫信号传导中的具有核心作用。为了确定导致Myd88诱导再生的信号,研究人员根据WIHN基因和蛋白质筛选方法,找到金黄色葡萄球菌可以通过IL-1R信号传导诱导再生。
进一步研究人员比较高和低WIHN组中mRNA转录白介素和趋化因子的表达,探究了哪些IL-1R配体可能促进WIHN。在受伤的不同时间点测量后发现IL-1β基因表达与高WIHN最一致,这表明在受伤过程中,IL-1β信号可以促进再生。

IL-1β信号促进再生
最后,研究人员测试了细菌对人类伤口闭合速度的影响。选择近期没有抗生素史的受试者,指导参与者用抗生素Neosporin或凡士林治疗伤口。结果惊讶的发现,凡士林处理过的皮肤在疤痕下形成完整的上皮,而抗生素治疗的皮肤上皮再生仍不完全,这与小鼠的研究结果一致,也就是说,抗生素会大大减慢伤口的愈合速度。这表明皮肤驻留微生物的减少会抑制人类伤口的愈合能力。

细菌对人类伤口闭合的速度的影响
总之,这项研究具有很大的临床意义。当前,局部抗生素在皮肤创伤后被常规使用,但大量使用抗生素也是增加抗生素耐药性的元凶。这项研究结果表明减少局部使用抗生素的好处,也就是说,常驻微生物对人类皮肤伤口愈合具有积极作用。
参考资料:
1.https://www.cell.com/cell-host-microbe/fulltext/S1931-3128(21)00131-1
