乳腺癌是威胁女性健康的主要杀手之一。在与乳腺癌的斗争中,有的女性不幸未能成功,被病魔夺去生命,使大众只能在惋惜中去缅怀“林妹妹”、《叶子》和《红颜劫》;有的女性则坚强不懈地与病魔斗争,并帮助和激励他人,如南希里根、蔡琴和秀兰邓波儿;还有的女性则试图扼病魔于未形,如安吉丽娜朱莉。如今,大众对乳腺癌预防知识的渴求十分强烈。作为专业医生,我们应该看高一线,因势利导,站在“循证医学”的立场科学指导大众进行必要的一级预防和二级预防。编者特别编译整理美国国家癌症研究院给专业医生的乳腺癌预防资料,一起分享学习。
除了女性性别,年龄增长是最大的乳腺癌危险因素。增加内源性雌激素水平的生殖因素,如初潮早、绝经晚,绝经后使用结合雌孕激素增加风险。未育和饮酒也与风险增加有关。
乳腺癌家族史或个人病史有浸润性乳腺癌、导管原位癌或小叶原位癌,或乳房活检史显示良性增生性疾病增加乳腺癌风险。
乳房密度增加也使乳腺癌的风险增加。它通常是一个遗传的特质,但也经常见于无育、晚育、绝经后使用激素治疗和饮酒的女性。
暴露于电离辐射——特别是在青春期或成年早期,以及遗传性携带恶性基因突变增加乳腺癌风险。
增加或降低乳腺癌风险的相关因素请见图1。

详细解释,有足够的证据证实,可增加乳腺癌风险的因素

有足够的证据证实,增加乳腺癌风险的可改变因素

有足够证据降低患乳腺癌风险的因素

*有确凿的证据显示,子宫切除术后女性和绝经后妇女服用雌激素会增加卒中和总心血管疾病的患病风险。卒中发病率增加39%(RR,1.39;95%可信区间,1.1-1.77)和心血管疾病增加12%(RR,1.12;95%可信区间,1.01-1.24)。
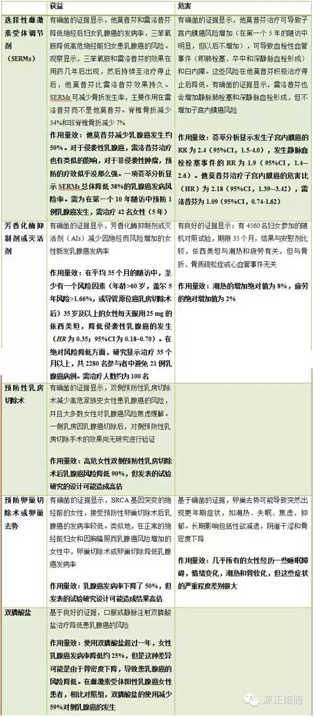
有足够证据证明,可降低乳腺癌风险的干预措施

