
科学家手上似乎有一个水晶球能够预测蠕虫的寿命长短。事实上,最近有研究者发现通过细胞中的线粒体即可精确地推测蠕虫将会活多久。早在1972年,Harman就猜想线粒体是驱动衰老生物钟的核心部件,提出了“线粒体衰老学说”,即细胞线粒体自由基损伤的累积导致机体的衰老。然而,这个学说却一直苦于没有合适手段来进行实验验证。
2月12日 ,董梦秋实验室与北大分子医学研究所程和平实验室在《自然》杂志在线发表的文章称,线粒体的“超氧炫”频率可以预测线虫的寿命。他们发现,生物体的寿命在大多数情况下都可在早期预测。与以往预测其寿命的生物标记物不同的是,线粒体是生命体遗传、环境以及发育历程良好的预知物。“线粒体在预测动物的寿命时发挥独特的作用。”董梦秋说,“它们潜藏着有关寿命的真理。”如下为北京生命科学研究所对该研究的报道,北京大学对此也进行了相关报道。
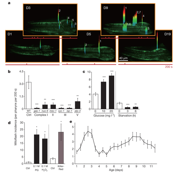
在这篇文章中,作者借助程和平课题组在2008年发现的线粒体超氧探针cp-YFP,直接观察单个线粒体内超氧阴离子自由基的自发的、爆发性的生成,即线粒体“超氧炫”现象。已知细胞内超氧炫的频率与线粒体呼吸、ATP合成、钙信号、基础活性氧水平等紧密相关,那么在衰老过程中,线粒体超氧炫怎么变化呢?作者从成虫第1天连续观察到第19天,惊讶地发现野生型线虫咽部肌肉细胞的超氧炫频率在第2-3天和第8.5-9.5天出现两个峰值,恰好分别对应线虫的生育高峰期和开始有个体死亡的阶段。对于长寿或者短寿的突变体线虫,这两个峰的位置和强度都有特征性变化,暗示了线粒体的功能活性与衰老有着密切关系。

线虫细胞的超氧炫频率在第2-3天和第8.5-9.5天出现两个峰值,恰好对应线虫
的生育高峰期和开始有个体死亡的阶段。图片来自Nature

线粒体超氧炫“数字钟”与衰老生物钟的关系模型,图片来自北京大学
决定寿命的因素分为三类,即基因、环境和随机因素。作者发现, 三类因素对线虫寿命的影响都可以通过成虫第三天咽部肌肉细胞的超氧炫频率反映出来。第三天的超氧炫频率与寿命负相关,而第九天的超氧炫频率与寿命没有相关性。线虫成虫第三天的超氧炫频率作为线粒体的机能状态参量可以预测寿命长短变化是一个出人意料的发现。这意味着,在动物机体功能最旺盛的时候,衰老的速度在相当大程度上已经决定了,虽然年轻时设立的衰老轨迹在后期仍然有机会被修改。该发现提示衰老是生物体程序调控的过程,与线粒体的功能活动密切相关。
本文结果对于衰老研究的理论意义在于:首先,它支持广义的线粒体衰老学说,即线粒体是遗传、环境和随机因素调控衰老的一个重要节点;同时,也为程序化衰老学说(programmed theories of aging)提供了可能是迄今为止最有说服力的实验证据。前者有关个体衰老的原因,后者有关物种寿命的自然选择与进化。对于线虫之外的其它动物,年轻成体的线粒体超氧炫频率与寿命的负相关性是否成立,以及相关性背后的生物学机制等问题都亟待进一步研究。
新加波Yale-National 大学的学者Jan Gruber称, “这是一个伟大的发现”。他曾预见线粒体的“超氧炫”频率随着时间慢慢减退,然而在生命结束时,也会突然地上升,如同曲终绝唱一样。“我们知道线粒体的“超氧炫”会随着时间慢慢下降,但是它为什么会在生命结束时,突然升高?”当然这个问题还需进一步研究,进行解答。
