以往我们对癌症的称谓都是依据其所在身体器官,如乳腺癌、前列腺癌、肺癌等。现在这点上发生了很大的转变,研究者越来越确信肿瘤的划分应该基于基因信息而不是发生的位置。这一新的理念将肿瘤治疗的焦点从器官转移到肿瘤发生相关的基因突变上来。其结果可能是,不同部位的肿瘤因为包含有相同的基因突变信息而使用同一种药物治疗。
近日,科学家发现,最危险的子宫内膜癌表现出与最糟糕的卵巢癌和乳腺癌的高度相似性,这提供了迄今为止最有说服力的证据,证明癌症越来越被视为一种主要是由其基因图谱而不是由其发病器官决定的疾病。在《自然》杂志周三发表子宫内膜癌研究的同一天,《新英格兰医学杂志》上也发表了一项关于急性髓系白血病研究。这两项研究都属于一个目标远大的庞大计划的一部分,该计划由美国国家卫生研究院(National Institutes of Health)施行,旨在调查常见癌症中的DNA突变。

科学家发现,在子宫内膜癌中表达的部分基因在也会出现在乳腺癌和卵巢癌中
在过去的数年间,作为该计划的一部分,研究者们报告了乳腺癌、结肠癌和肺癌中与其他癌症有关的惊人的基因变化。一种乳腺癌被认为与卵巢癌非常相似。而结肠癌中的一种基因变化常常在乳腺癌中发现。约有一半种类的鳞状细胞肺癌使用为其他癌症开发的药物进行治疗。
仅仅子宫内膜癌和白血病的项目,就吸引了100多名研究者的参与,他们研究了近400例子宫内膜癌和近200例白血病。子宫内膜癌是美国女性中最常见的妇科癌症, 每年有近5万人发病,死亡约8000人。急性髓系白血病是最常见的成人急性白血病,在美国有约14,000人患病,死亡约10,000人。
子宫内膜癌基因组
纪念斯隆-凯特琳癌症中心(Memorial Sloan- Kettering Cancer Center)的道格拉斯·莱文博士(Douglas Levine)是子宫内膜癌研究中的主要研究员,称该研究组曾在全国搜寻这种癌症的病例。
子宫内膜癌发生于子宫内膜上皮,好发于围绝经期和绝经后女性,是最常见的女性生殖系统恶性肿瘤之一。这种癌症曾一直由病理学家进行分析,他们在显微镜下分析子宫内膜肿瘤切片,并把它们分为两大类。但这种方法并不理想。通常,其中一类预示着预后良好,这些肿瘤可以接受手术和放射治疗,而另一类预后不良,并在手术后需要进行化疗。但病理学家通常对如何划分肿瘤存在分歧,并发现很难区分这两个种类,莱文博士说。
在分析了数百种肿瘤后,新的基因分析法发现了能对肿瘤进行更精确分类的基因畸变模式,可以把肿瘤分为四个不同的类别。根据这一基因分析法,大约有10%按照老的检查方法可以轻易治疗的肿瘤如今似乎更具致命性,因而需要化疗。研究人员下一步的工作将是明确哪些突变会分别导致好的或坏的结局。
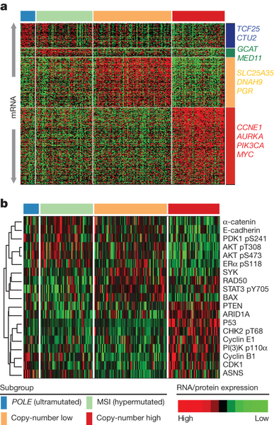
针对400多个子宫内膜癌患者,研究人员展开了研究,他们发现两种子宫内膜癌肿瘤亚型:子宫浆液性癌(uterine serous tumor)和高分级卵巢子宫内膜样肿瘤(endometrioid tumor)共同具有几种遗传突变。其中大约25%的分类为高分级卵巢子宫内膜样肿瘤的肿瘤,实际上具有与子宫浆液性癌相似的遗传特征,例如TP53基因广泛的拷贝数变异和频繁突变。此外,子宫浆液性癌还与卵巢浆液性癌和基底细胞样乳腺癌共有一些遗传特征。研究人员指出,与美国癌症基因组图谱研究计划所分析的其他癌症相比,正在研究的子宫肌瘤更容易发生突变。因此这可能会改变子宫内膜癌的分类方式,并为罹患这种癌症的患者提供机会测试新的治疗方案。
另一个发现则是,很多子宫内膜癌病例中出现了只在结肠癌中出现过的基因突变。这一突变破坏了DNA损伤修复系统,其引发的突变次数是癌细胞通常突变次数的100倍。事实证明,这是好消息。发生了这一突变的子宫内膜癌病例情况较好,这可能是因为累积起来的DNA损伤大大破坏了癌细胞。同样让人出乎意料的是,最严重的子宫内膜癌和大多数致命的卵巢癌及乳腺癌极为相似,从而增加了这样一种诱人的可能性,即这三种致命的癌症可能会对同一种药物起反应。
事实证明,这是好消息。发生了这一突变的子宫内膜癌病例情况较好,这可能是因为累积起来的DNA损伤大大破坏了癌细胞。
同样让人出乎意料的是,最严重的子宫内膜癌和大多数致命的卵巢癌及乳腺癌极为相似,从而增加了这样一种诱人的可能性,即这三种致命的癌症可能会对同一种药物起反应。
福克斯蔡斯癌症中心癌症基因组研究所(Cancer Genome Institute at Fox Chase Cancer Center)的杰夫·博伊德(Jeff Boyd)说,乳腺癌、卵巢癌和子宫内膜癌这三种癌症之间的相似性极好地证明了,把癌症按基因突变分类比把癌症按起源部位分类更有效。尽管很多科学家认为这一观点是正确的,但博伊德博士说,“这很有成效,但我不能夸大事实,”这还需要真实数据的验证。博伊德没有参与这一新研究。
迄今为止,尽管对子宫内膜癌的遗传学研究在很大程度上还是空白,但对急性髓系白血病的研究已有几十年历史,这其中的部分原因是白血病细胞很易获取,它们存在于血液和骨髓之中。
急性髓细胞性白血病基因组
AML是成年人中最为常见的急性白血病类型,美国每年有1.4万人罹患此病,1万人因此死亡。在这篇文章中,研究人员分析了200名AML患者的基因组,从中发现了上百个基因突变,这些结果为基因组学引起的致命难治性癌症提供了新的见解。研究人员发现AML与其它成年人癌症相比,引起了相对较少的突变。癌症细胞在AML患者中平均有13个基因发生了突变。远远少于在乳腺癌,肺癌和其它实体肿瘤发现的几百个基因。通过研究大量的AML病例,研究人员认为这些几乎就是AML所有的突变基因。
研究人员根据基因的功能和涉及的信号通路将这些突变分成了9个类别。包括肿瘤抑制基因,信号基因和表观遗传学的修饰着。表观遗传学修饰基因是最常见的突变种类。表观遗传学的改变将会影响基因的开启和关闭,但不影响DNA的排列序列。其中在确定的基因及基因组之间,研究人员发现了基因合作模式及互相排斥模式。比如,结合三个基因突变-FLT3,NPM1和DNMT3A-可能代表一个AML的独特亚型。
这些研究表明,尽管癌变可能发生于人体的不同部位,但一些致死率较高的癌症却具有某些基因相似性,因此传统的癌症分类方法可能已经不再适用于目前的癌症研究需求,需要进一步对于进行更新。
