导读:据报道,来自西澳大利亚大学和联合利华公司的科学家在世界上首次发现红茶能够降低血压。血压测量由两个数字组成:第一个是收缩压,它是测量当心脏跳动或者说收缩推动血液在全身流动时的血压。第二个是舒张压,它测量心脏跳动间隔休息时的血压。通过研究,科学家发现红茶能够有效地降低收缩压和舒张压。[详细…]

茶叶作为一种著名的保健饮品,它是古代中国南方人民对中国饮食文化的贡献,也是中国人民对世界饮食文化的贡献。

茶
茶属于山茶科,为常绿灌木或小乔木植物,植株高达1-6米。茶树喜欢湿润的气候,在我国长江流域以南地区有广泛栽培。茶树叶子制成茶叶,泡水后使用,有强心、利尿的功效。茶树种植3年就可以采叶子。一般清明前后采摘长出4-5个叶的嫩芽,用这种嫩芽制作的茶叶质量非常好,属于茶中的珍品。
茶叶成分
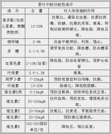
茶叶的化学成分是由3.5—7.0% 的无机物和93~96.5%的有机物组成。茶叶中的无机矿质元素约有27种,包括磷、钾、硫、镁、锰、氟、铝、钙、钠、铁、铜、锌、硒等多种。茶叶中的有机化合物主要有蛋白质、脂质、碳水化合物、氨基酸、生物碱、茶多酚、有机酸、色素、香气成分、维生素、皂苷、甾醇等。茶叶中富含若干功能性成分,它们的含量及对人体保健的作用见下表:


茶的最早发现与利用,是从药用开始的。茶在英国人是:健康之液,灵魂之饮。在中国被誉为“国饮”。现代科学大量研究证实,茶叶确实含有与人体健康密切相关的生化成份,茶叶不仅具有提神清心、清热解暑、消食化痰、去腻减肥、清心除烦、解毒醒酒、生津止渴、降火明目、止痢除湿等药理作用,还对现代疾病,如辐射病、心脑血管病、癌症等疾病,有一定的药理功效。可见,茶叶药理功效之多,作用之广,是其他饮料无可替代的。茶叶具有药理作用的主要成份是茶多酚、咖啡碱、脂多糖等。

日本最新研究显示多喝绿茶可以延缓衰老
绿茶中含有抗氧化物质,对细胞有保护作用。日本研究人员最新研究显示,常饮绿茶的老年人比同龄人行动更灵活,日常自理能力衰退更慢。这是日本东北大学研究生院医学系研究人员对超过1.4万名65岁以上老人随访3年得出的结论。随访结果显示,超过7%的研究对象平均每日最少喝5杯绿茶,这些人最不容易出现所谓“功能性失能”,即丧失日常活动或穿衣、洗澡等自理能力。[详细…]
PNAS:茶和咖啡有助增强记忆力
据报道,日本科学家研究发现,咖啡和茶含有的咖啡因可以刺激人脑中的记忆细胞发生变化,从而于增强人类的记忆力。日本北海道大学的神经生物学研究实验室经过对老鼠反复试验发现,饮用含有咖啡因的茶或者咖啡后,肌质网如兰尼碱受体受到刺激,神经细胞的钙浓度就会上升,从而使得外界信号更容易在神经细胞中得到传递,老鼠因此变得越来越“聪明”。[详细…]
研究发现常喝红茶可缩小肿瘤杀死癌细胞
据《印度时报》2011年6月19日报道,最新研究发现,癌症患者每天喝一杯红茶,可以遏制肿瘤生长,降低癌症危险。研究人员表示,无论绿茶还是红茶,都含有大量的抗氧化剂,有助于抗击人体内的会导致细胞受损的有害分子。喝两杯茶获得的抗氧化剂,相当于吃5份蔬菜或2只苹果。如今两项新研究进一步表明,红茶中的复合物有助于缩小肿瘤杀死癌细胞,有助于降低癌症危险。[详细…]
Obesity:绿茶成分或可减肥
美国研究人员报告说,他们以小鼠为模型进行的动物研究显示,绿茶中的一种名为EGCG的儿茶素可以抑制小鼠体重增加,该物质有望成为对抗肥胖的新制剂。他们给两组小鼠喂食同样数量的高脂食物,其中一组同时喂食EGCG儿茶素。研究人员发现,EGCG组小鼠增加的体重比另一组低45%。尽管目前与喝绿茶有关的体重数据不是很多,但仍可表明,与不喝绿茶相比,每天只需饮用一杯以上的绿茶就能看到对体重带来的影响。[详细…]
女性饮茶有助预防心脏病和中风
据巴黎媒体日前报道,法国卫生和医学研究所公布的一项最新研究成果表明,每日饮茶3杯以上,可使女性远离心脏病和中风,因为茶可有效防止女性体内动脉血管壁内脂肪物质的沉积。研究结果显示,无饮茶习惯的女性中,45%出现因脂肪沉积形成的颈动脉硬化斑;这一数字在每日饮茶1杯至2杯的女性中为42.5%,而在每日饮茶3杯以上的女性中为33.7%。[详细…]

生活中爱饮茶是好事,但是饮茶也要讲究科学,喝茶也是有很多禁忌的,一起来看看吧!
1.不宜喝新茶
茶叶并非越新越好,喝法不当易伤肠胃,由于新茶刚采摘回来,存放时间短,含有较多的未经氧化的多酚类、醛类及醇类等物质,这些物质对健康人群并没有多少影响,但对胃肠功能差,这些物质就会刺激胃肠黏膜,原本胃肠功能较差的人更容易诱发胃病。因此新茶不宜多喝,存放不足半个月的新茶更不要喝。此外,新茶中还含有较多的咖啡因、活性生物碱以及多种芳香物质,这些物质还会使人的中枢神经系统兴奋,有神经衰弱、心脑血管病的患者应适量饮用,而且不宜在睡前或空腹时饮用。正确方法是放置半个月以后才可能使用。平时情绪容易激动或比较敏感、睡眠状况欠佳和身体较弱的人,晚上还是以少饮或不饮茶为宜。
2.不宜喝浓茶
饮茶有益于健康,但并不意味着饮得越多越浓就越好。恰恰相反,常饮浓茶害处很多,既浪费茶叶又有损于身体健康。常饮浓茶的主要害处在于:
常饮浓茶易引起龋齿。浓茶中的含氟量偏高,长期饮过浓的茶,反而易引起龋齿,同时还会使牙齿表面沾上一层釉黑色。
常饮浓茶易伤骨。这是因为浓茶中的咖啡碱含量较多,而咖啡碱既可抑制十二指肠对钙的吸收,又可加速尿中钙的排出。由于抑制吸收和加速排泄这双重作用,导致体内缺钙,易诱发骨中钙质流失,天长日久,便会出现骨质疏松症,容易发生骨折。
推荐阅读:常大量喝浓茶容易得骨质疏松
饮浓茶可促使胃酸分泌过多。因为茶中的生物碱可降低能够抑制胃壁细胞分泌胃酸的磷酸二酯酶的活性,使胃壁细胞分泌出大量胃酸,久而久之易形成胃、肠溃疡或使已有的溃疡面难以愈合。
3.女生六个阶段千万别喝茶
1)每月生理期来临时;2)孕妇正值怀孕期;3)孕妇将要临产前;4)刚生产完之后想亲自哺乳的产妇;5)身为乳母者;6)正值更年期的女性。
